Concept | BE AWARE PROJECT¶
Project Technology Demostration¶
My project involves designing a wearable fetal and maternal monitoring system that integrates concepts from clinical patient monitoring solutions, such as the Philips Avalon fetal-maternal monitors, with an innovative optical fiber-based sensing belt described in patent CN113693577B. The design combines the reliable separation of physiological signals characteristic of professional healthcare systems with optical fiber vibration sensing embedded within textiles, enabling non-invasive, continuous, and wearable monitoring of fetal heart activity and movement.
who are the usera (project appliacation)¶
The wearable monitoring system is designed for pregnant individuals, caregivers, and researchers or designers engaged in the development of wearable textiles, electronics, and biomedical sensing technologies. It is modeled after clinical reference systems employed by healthcare professionals, enhanced with textile-compatible sensor technology suitable for personal, educational, and research applications. This system is particularly well-suited for use in academic makerspaces such as Fabricademy, which emphasize human-centered and digitally fabricated solutions.
why is this needed (Problem statments)¶
Monitoring the health of both mother and fetus is essential throughout pregnancy and labor. Clinical systems such as the Philips Avalon family utilize technologies like Smart Pulse and cross-channel verification to improve accuracy by minimizing confusion between maternal and fetal heart rates. However, these solutions are generally limited to hospital settings and can be costly. By integrating these clinical advancements with an optical fiber sensing belt, this project aims to facilitate more continuous, comfortable, and cost-effective monitoring outside traditional clinical environments, thereby addressing the need for enhanced daily and ambulatory maternal care.
References projects, research papers, expos, performances¶
Previous participants form a large body of work. Get inspired by both the way they documented, did research and went in search for personal values, aesthetics and language. Everything made by anyone can be of reference, any project, research paper, exhibition or showcase, performance, system, service or product._
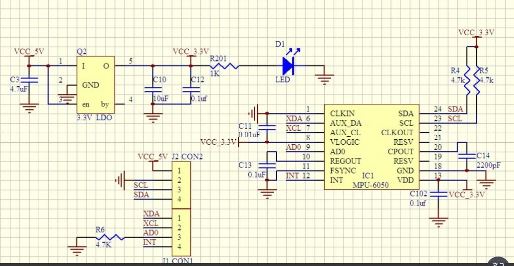
** Project protyping ** coding,Eletronics Design, expos, performances¶
- eletronics design (preliminaly result)
- 3d model of the protype
-
Image reference
-
Download reference
Links to reference files, PDF, booklets,
Tip
Remember to credit/reference all your images to their authors. Open source helps us create change faster toegther, but we all deserve recognition for what we make, design, think, develop.
Moodboard¶
Collect images to give insight in your vision: colors, shapes, sounds, images, words..
Tip
remember to resize and optimize all your images. You will run out of space and the more data, the more servers, the more cooling systems and energy wasted :) make a choice at every image :)






