11. Open Source Hardware - From Fibers to Fabric¶
Introduction¶
This week, we move from understanding raw fibrous materials to analyzing how they are actually transformed into usable fabrics by examining the hardware responsible for this process. This part of the documentation focuses on deconstructing the logic of a knitting machine, interpreting its components as an engineering system that transforms fibers into textile structures through a series of precise mechanical movements. By exploring the machine as an intermediary between material and design, we aim to build a technical awareness that will later help us develop an accurate digital simulation based on the project's design, enabling a deeper understanding of the journey from fiber to fabric.
This week's assignment is a team project, so this week we formed our team of three: Simone Kiswani, Haneen Khaleel, and me- Doa'a Alhinty.
Research :¶
Following our lecture this week, and after consulting with our lecturer Claudia Simonelli, it was decided that we would conduct a full simulation of a knitting machine based on Jasmin Sermonet design. This decision aims to understand the machine from the inside out and analyze its workings precisely, which will lead us to the practical analysis for producing functional machines in the future.
Jasmin Sermonet inspiered her machine from previous machine which designed by Varvara Guljajeva and Mar Canet Sola in 2014.
In 2025 Hilo Studio redesigned this machine alsi in collaboration with Sarah Prien.
A Methodological Study of Circular Knitting Machines and Their Impact on Stitch Quality¶
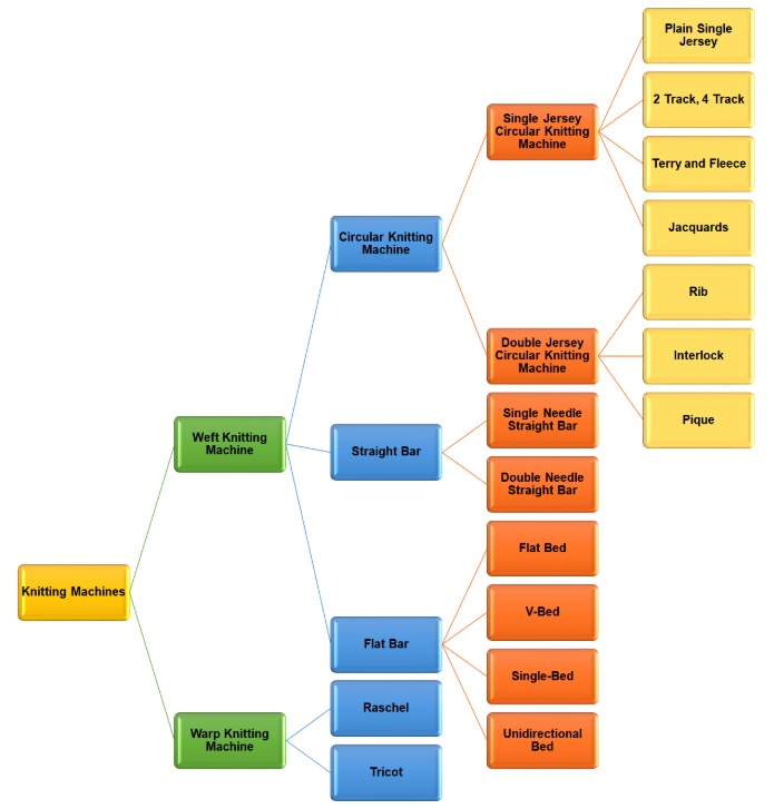
The most important types of knitting machines:
Read more about knitting machine types in this article.
Circular knitting machines are mechanical devices used to create continuous knitting by arranging needles in a circular pattern around the machine's axis. Each needle is equipped with a hook or thread that opens and closes, moving up and down according to the cams' timing. As the needle passes under the cam, it picks up the yarn and forms a new loop. This loop is then pulled over the previous one to create the stitch. Stitch quality depends on the accuracy of the needle movement, the pickup angle, and the hook position. Machine speed also plays a role in fabric stability and density accuracy.
Analyzing needle movement involves studying the relationship between needle movement and the cams or mechanical paths. The cams convert the circular motion of the machine's motor into precise linear motion of the needle and control the timing of the hook opening and closing, ensuring consistent loop formation. In machine simulation, it is essential to digitally represent needle movement and yarn contact to simulate loop dynamics, while the frame components, thread holders, or tensioning system can be simplified in a more basic mechanical simulation.
Yarn properties directly affect knitting results; different yarns in thickness, elasticity, or friction produce loops of varying sizes and stitch densities. High yarn tension can result in smaller, tighter loops, while low tension produces larger, less uniform loops. Therefore, it is essential to evaluate yarn, tension, and friction when simulating or testing a machine. The machine's shape and structure—such as the height of the circular bed, the machine's diameter, and the type of needles—also influence stitch density, loop size, and the stability of the resulting fabric.
circular knitting machine Yarn Path Sequence from Creel to Needle:
Read more about circular knitting machine parts in this article.
In addition to theoretical study, it is advisable to consult open-source projects such as OpenKnit and Circular Knitic, which provide complete machine diagrams and practical experiments for designing and operating DIY knitting machines. These projects reveal common challenges such as tension adjustment, needle stability, and loop programming, and offer practical solutions that can be adopted in modeling and simulation. The design can then be simplified or modified as needed to ensure that the digital simulation accurately reflects the stitch formation cycle and the quality of the final fabric, allowing for future improvements to the machine design or scaling up production.
Open source hardware from fibers to fabrics.
References:¶
Rib circular latch needle machine: Structure and Operation
Knitted Fabrics & Needle Mechanisms).
Machine Anatomy — Parts and Mechanism¶
A comprehensive analysis of the Jasmin Sermonet knitting machine's structure based on the operating principles of knitting machines.

Machine anatomy¶
- Needle System
Latch Needles: Responsible for receiving the yarn and forming the stitch.
Needle Bed/Cylinder: Holds the needles in a circular arrangement for circular knitting.
Needle movement is controlled by cams or mechanical tracks integrated into the design.
- Cam System (Loop Formation Mechanism)
The cams control the raising and lowering of the needles in a repetitive cycle:
Raising the needle to open the latch
Feeding the yarn
Closing the latch
Drawing down to form the new loop
The system can be simplified in the Jasmin design to be manually operated or programmed.
- Yarn Feeding Mechanism
Yarn Guide/Feeder: Accurately guides the yarn to the needle position at a fixed angle.
Tension Control: Essential for ensuring consistent loop formation; can be manually controlled or via a movable arm.
- Frame & Structural Elements
The frame that holds the machine structure and secures the needles.
Mechanical movement paths, such as the wooden or plastic tracks specific to Jasmin.
- Motion System (Depending on Design)
This can be:
Manual crank
Motor (DC or Stepper)
Arduino-controlled path
Controls the drum's rotation speed and therefore the stitch density.
Mechanism Overview (How It Works)¶
Latch needle anatomy
The cylinder rotates → the needles move through a complete circle.
The cams lift the needles to receive the yarn.
The needles drop the previous loop and form a new one.
The process repeats to create a continuous tubular weave.
Tension + rotation speed + yarn properties determine the final shape of the weave.
Process & workflow¶
After research and studying the circular knitting machines to understand the mechanism, we prepared to starting with the simulation process.
In the first meeting we have identified all the pieces which we have and what should we looking for to buy specially the hardware pieces & the latch needles.
After we buy the needles from local supplier, we should testing them befor we starting the work so we printed one piece of the inner cylinder using jasmins stl files.
Note:!!
We use the same 3D printing settings to all 3D printed pieces.
After testing and check the needles size, we started preparation the parts of the machine. while its normal to start from the base toward the upper layer, and according to the bearing size that we have we decided that the weel structer need to be modified to fit.
So HANEEN used rhino to redesign these pieces with the rod holders.
In this time we decided to 3D printing all the other parts, so we prepared the the stl files and imported and arrange the parts using cura slicer and send them to the printers.
we started to test the parts if its fits together, so we found that there are parts need to be modified befor collecting.
The most important part that was need modification is the Bottom Gear which we made 3 trials to make fit the weel structure, and the final desicion was to laser cut it.
We used the Fusion 360 Spur Gear Plugin to design the bottom gear responsible for transmitting rotary motion in the machine. The plugin helped create an accurate gear with the required dimensions and correct mechanical parameters, making it suitable for assembly and simulation within the design of a circular knitting machine.
Fusion 360 Spur Gear:!!
The Fusion 360 Spur Gear Plugin is a built-in tool designed for the automatic and precise creation of spur gears. It generates the gear based on engineering parameters such as the number of teeth, the reporting modulus, the compression angle, and the face thickness, allowing for the creation of a parametric model ready for modification and integration into any mechanical assembly. This plugin saves time, eliminates errors in manually drawing tooth curves, and is essential for designing simple drive systems..
Laser cut settings
Material: Acrylic - Power: 70 - Speed: 1
During preparation steps we found that the rods need to be cutted, so we used the electric saw.
After we prepared all the pieces,
and the tests.
The next step was collecting all the parts together, for this steps we sarted from the the bottom gear toward the upper levels.
Needles movement testing
Yarn threading testing
After yarn threading and first testing we discovered that the needles need to be shorter about 6mm to close the hook and create the loops.
Materials¶
| Qty | Description | Price | Link | Notes |
|---|---|---|---|---|
| 800 G | PLA filament | 25 JD | - | available in the lab |
| 50 hours | 3d printer | - | - | available in the lab |
| 30 *60 cm | Acrylic | 15 JD | - | - |
| 30 min | Laser cut machine | - | - | available in the lab |
| - | Hardware pieces | 3.5 JD | - | local supplier |
| 50 cm | wood board | - | available in the lab | |
| - | Threads | - | available in the lab | |
| 8 | Bearings | - | available in the lab |





























