10. Textile Scaffold¶
Research¶
Crystallized Lady Dior series by Isaac Monté¶
Isaac Monté works with crystallization as a way to let objects change on their own. He grows crystals directly onto existing forms and allows time and chemistry to do the work. In the Crystallized Lady Dior series, crystallization turns a soft, familiar handbag into something solid and mineral-like. The surface thickens, hardens, and slowly takes on a new shape, where color and texture are shaped by the crystals rather than by a designer’s hand.
What matters in Monté’s process is this loss of control. Each piece grows differently, at its own pace, and never repeats itself. The bags stop being accessories and start to feel like geological objects — as if they’ve been forming underground for years. Crystallization becomes a way to freeze time and turn fashion into something closer to a natural specimen than a wearable item.
Leather sculpture by Konstantin Kofta¶
Kofta Studio, SS13 colletction
I’m completely captivated by the Ukrainian brand Kofta, founded by designer Konstantin Kofta. His collections sit somewhere between fashion, philosophy, and art. They feel realistic yet never unsettling, unusual yet genuinely wearable. For me, they are a beautiful example of leather objects that were most likely shaped using molds.
Kofta Studio, SS13 colletction
Kofta Studio, SS13 colletction
For me, his works are art objects — wearable sculptures. His style is instantly recognizable, yet his collections draw on completely different sources of inspiration: the human body, nature, everyday objects, and architecture.
Kofta Studio FW2020 collection. Photos by @nazar_cherniy
Kofta Studio FW2020 collection. Photos by @nazar_cherniy
Our meeting with CNC machine and CNC Safety Guidelines¶
Our meeting with CNC in FabLab Dilijan started with detailed instructions by Rudolf Igityan. Working with CNC machines requires strict attention to safety. These machines are powerful, fast, and can cause serious injuries if used incorrectly. Below are the essential safety rules and best practices.
1. Personal Protective Equipment (PPE)¶
- Safety glasses: Always wear eye protection to guard against flying chips and dust.
- Hearing protection: Use earplugs or earmuffs if the machine is loud.
- Appropriate clothing: Avoid loose sleeves, scarves, jewelry, or anything that can get caught in the machine.
- Closed-toe shoes: Preferably sturdy work shoes.
2. Machine Preparation¶
- Check tool installation: Ensure the tool is tightened and the collet is properly secured.
- Verify workpiece mounting: Clamp the stock firmly so it cannot move or vibrate.
- Clean the area: Remove any tools, keys, or wrenches from the machine before starting.
3. Before Starting the Job¶
- Dry run (test run): Perform a test without material or with the spindle off to check toolpaths and possible collisions.
- Verify G-code: Ensure the program is correct and matches your setup (origin, offsets, units).
- Set zero points carefully: Wrong zeroing is one of the most common causes of tool breakage.
4. During Operation¶
- Never leave the CNC unattended while it is running.
- Keep hands away from moving parts, the spindle, and the cutting area.
- Do not reach into the machine while it is running — stop it first.
- Stay alert for unusual sounds (vibration, chatter, grinding), which may indicate tool failure or incorrect parameters.
- Avoid using compressed air to blow chips while the tool is spinning.
5. Emergency Procedures¶
- Know the location of the emergency stop (E-STOP) and be ready to use it.
- Stop the machine if:
- the tool breaks
- the workpiece moves
- you see or hear anything abnormal
- Disconnect power before changing tools, performing maintenance, or cleaning.
6. After Finishing the Job¶
- Wait for the spindle to stop completely before opening the door or reaching inside.
- Clean chips with a brush or vacuum, not your hands.
- Remove the tool if it won’t be used again.
- Log any issues in the maintenance record.
7. Environmental and General Safety¶
- Ensure the workspace is well-lit and clean.
- Keep flammable materials away from the CNC area.
- Maintain proper ventilation when cutting materials that produce dust or fumes.
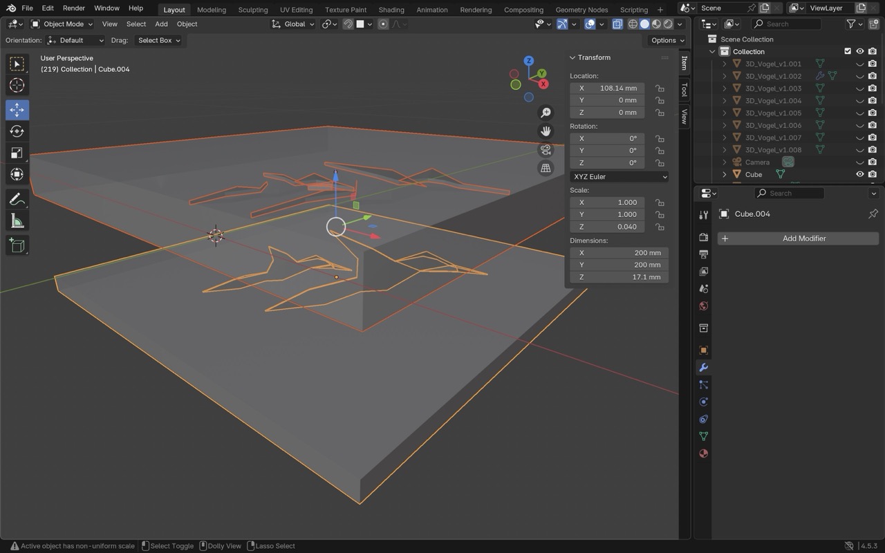
First, we made the tryle with Rudolf by cutting small circle.
After that, we proceed with developing our own 3-d models for cuting them on CNC-machine.
Making model in Blender¶
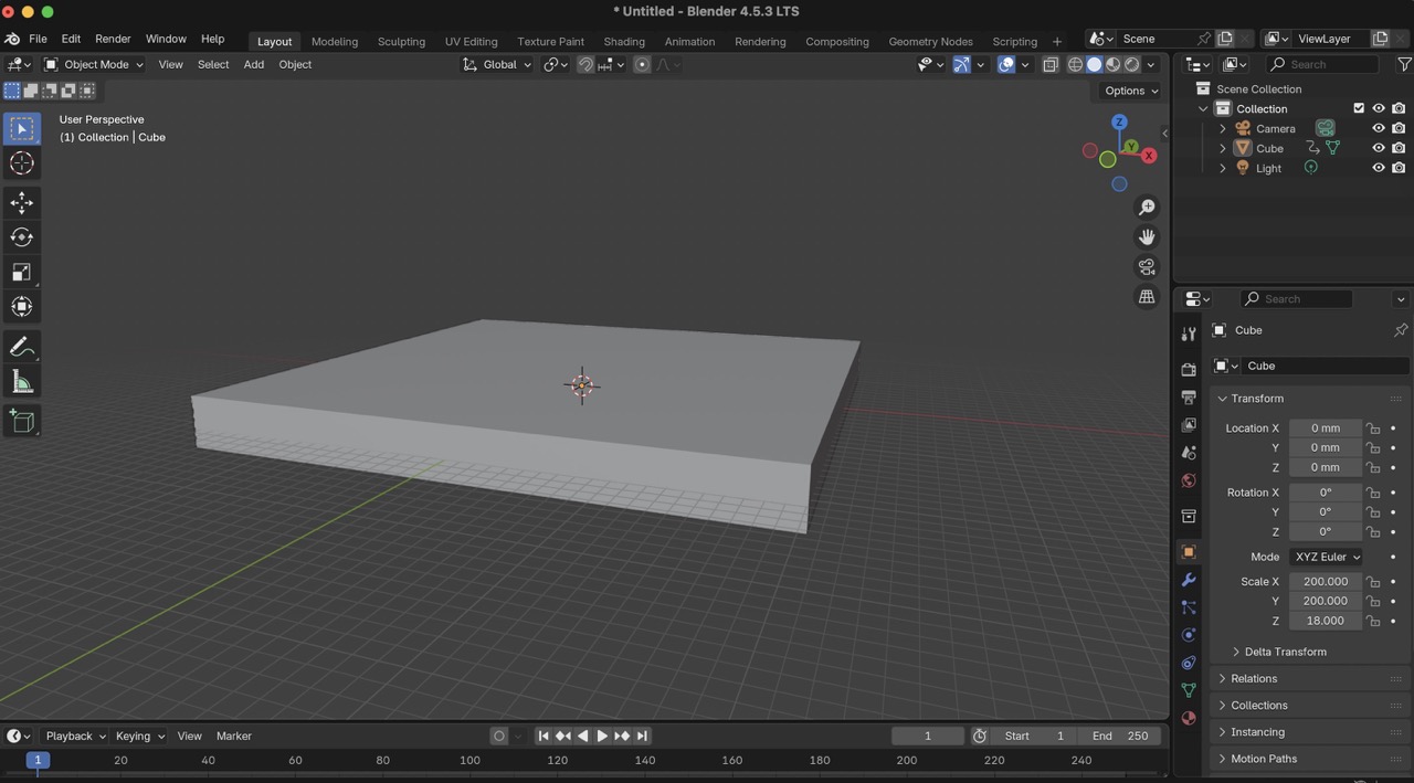
1. Starting the Base Plate (Positive Mold Foundation)¶
- Opened Blender → File → New → General
- Deleted default cube (X)
- Added new cube → Shift + A → Mesh → Cube
- In Object Mode, scaled it precisely:
- S → typed 200mm / 2 = 100 (since default cube is 2 m) → Enter
- Applied scale: Ctrl + A → Scale
- Went to Item tab → Dimensions: set exactly X: 200 mm, Y: 200 mm, Z: 18 mm
2. Importing the Origami Bird Model¶
- Downloaded the STL from Thingiverse
- File → Import → STL → selected the bird file
- Applied scale and rotation on import if needed (Ctrl + A → Rotation & Scale)
3. Adjusting and Duplicating the Birds¶
- Entered Edit Mode (
Tab) on the bird - Made minor vertex adjustments to clean up flat/sharp areas (mostly Grab and Proportional Editing
O) - In Object Mode:
- Duplicated the bird: Shift + D
- Scaled duplicates differently (e.g., one at 100%, one at 80%, one at 120%) using
S - Positioned them on the base plate in an aesthetically pleasing arrangement using G and R
4. Boolean Union – Combining Birds with the Base Plate¶
- Selected all bird objects first, then the base plate last (active object)
- Used Boolean Modifier on the base plate:
- Modifier Properties tab → Add Modifier → Boolean
- Operation: Union
- Object: selected one bird at a time (or used Collection method for multiple)
- Applied all modifiers one by one (or used a single Boolean with a Collection)
- Ellen helped troubleshoot non-manifold geometry and incorrect normals (common reason Boolean fails)
- Fixed by: Edit Mode → Mesh → Normals → Recalculate Outside (
Ctrl + N) - And Merge by Distance (
Alt + M) to remove duplicate vertices
5. Setting Correct Height for the Positive Part¶
- Decided: total plywood thickness = 18 mm
→ Positive height = 8 mm base + 10 mm relief - Selected the base plate → Edit Mode → selected top face → Extrude → typed 10 mm upward
- Alternatively: scaled the combined positive in Z only to final desired height, then cut at exactly 8 mm from bottom
6. Adding Volume to Flat/Thin Details¶
- Some origami wings and tails were too thin (< 1 mm) → risk of breaking in leather
- In Edit Mode:
- Selected flat areas → Extrude (
E) a few mm in local normal direction - Used Bevel modifier or Ctrl + B on edges to round sharp corners slightly
- Used Solidify modifier temporarily on thin parts to give them consistent thickness
7. Creating the Negative Part¶
- Duplicated the entire finished positive → Shift + D
- Added a new cube: 200 × 200 × 18 mm (same as step 1)
- Applied Boolean Difference on the new cube:
- Add Modifier → Boolean → Operation: Difference
- Object: selected the positive mold
- Applied the modifier → this created the cavity
- Added 1 mm offset for easy demolding and material compression:
- Added Solidify modifier on the negative:
- Thickness: −1 mm (negative value pushes walls outward)
- Offset: 1 (expands the cavity)
- Or used Transform → Scale with pivot point at bottom + slight manual offset
- Applied the Solidify modifier
8. Final Cleanup and Export¶
- Checked both parts:
- Edit Mode → Mesh → Clean Up → Delete Loose / Degenerate
- Recalculated normals again (
Ctrl + N) - Made sure manifold (no holes): 3D-Print Toolbox add-on → Check All
- Applied all remaining modifiers and transforms (Ctrl + A → All Transforms)
- Selected Positive → File → Export → STL → named “Mold_Positive.stl”
- Selected Negative → File → Export → STL → named “Mold_Negative.stl”
- Exported with:
- Selection Only: enabled
- Scale: 1.0
- Forward/Up axes: Y Forward, Z Up (standard for Fusion 360)
I'm still not convinced user of Blender, so thanks a lot for help to FabAcademy instructor - Elen Grigoryan.
Files were then sent to Fusion 360 for toolpath generation.
This is the exact sequence and tools you used in Blender to create the final positive and negative mold parts.
Step-by-Step Process in Autodesk Fusion 360 + ShopBot CNC Setup¶
For work in Fusion 360 and G-code generating I have to say big thanks to FabAcademy instructor Mkhitar Evoyan
1. Insert Mesh¶
- Open Autodesk Fusion 360.
- Switch to Design Mode.
- From the top menu, go to Insert → Insert Mesh.
- Import your mesh file (e.g. STL or OBJ).
- Position and scale the mesh correctly if needed.
- Make sure the mesh orientation matches the intended machining direction.
2. Open Sketch (Design Mode)¶
- Stay in Design Mode.
- Create a new sketch on the appropriate plane (usually the top plane of the model).
- This sketch will be used to define reference geometry for machining.
3. Create Squares in the Sketch¶
- Inside the sketch, draw square shapes (
sqrs) that define: - The machining boundary
- Toolpaths or cutting limits
- Use precise dimensions and constraints to ensure accuracy.
- Finish and close the sketch once all squares are defined.
4. Switch from Design Mode to Manufacture Mode¶
- At the top-left workspace selector, change the workspace from Design to Manufacture.
- This mode is used to define CAM operations and generate G-code.
5. Create a Setup and Insert Stock Dimensions¶
- In Manufacture Mode, click Setup → New Setup.
- Define:
- Work Coordinate System (WCS)
- Model orientation
- Insert Stock dimensions:
- Set stock size manually or relative to the model.
- Make sure the stock fully encloses the geometry.
- Confirm the setup.
6. Adaptive Clearing (Roughing)¶
- Go to Tools → 3D → Adaptive Clearing.
- This operation is used for roughing.
- Set the following parameters:
- Maximum Roughing Depth:
1.5 mm - Adjust tool selection, spindle speed, and feed rate according to your material.
- Generate the toolpath and preview it to ensure correct material removal.
7. Parallel Finishing¶
- Choose Tools → 3D → Parallel.
- This operation is used for finishing the surface.
- Set:
- Stepover:
0.25 mm - This small stepover improves surface quality.
- Simulate the toolpath to verify smooth and even finishing.
8. 2D Contour Cutting¶
- Go to Tools → 2D → 2D Contour.
- This operation is used to cut the final outline.
- Set:
- Maximum Roughing Stepdown:
2.5 mm - Select the correct contour edges from the sketch.
- Check lead-ins, lead-outs, and tabs if required.
9. Post Process (G-code Export)¶
- Once all toolpaths are verified, click Post Process.
- Select the ShopBot post processor.
- Configure output settings (units, file name, destination).
- Generate and save the G-code for the ShopBot CNC machine.
This workflow ensures a clean transition from mesh import to final G-code generation, following standard CNC machining practices in Fusion 360.
ShopBot Machine Setup & Running Procedure¶
Initial Machine Preparation¶
- Turn on ShopBot control box, air compressor (dust collection), start computer.
- Open ShopBot 3 software (PartWorks file).
- Homing: Click the yellow “Reset” button → Home X, Y, then Z (with metal plate + alligator clip).
- Warm-up spindle: Keypad → [SU] Spindle Warm-up routine (15–20 min).
Material and Workholding¶
- Place 18 mm plywood on the table, screw it down in corners (outside working area) or use clamps.
6. Place spoilboard (MDF sacrifice sheet) underneath if not already there.
First Part (usually Positive)¶
- Load first file: File → Open → P_1_Rough_6mm.sbp
-
Z-Zero:
- Move spindle over material
- Place Z-zero plate under tool
- Click Zero Z button (or [ZZ] on keypad)
By Mariam Baghdasaryan
- X/Y Zero: move to lower-left corner of your stock → Zero X and Y axes (or use [Z2] for two-axis zero).
- Start dust collection + wear safety gear.
- Preview the cut (3D view) → Click Start.
- Run P_1_Rough_6mm.sbp → watch first 30 seconds, then let it run but be in the same room to control.
By Mariam Baghdasaryan
Tool Change Procedure (6 mm → 3 mm)¶
- After roughing finishes → spindle stops → turn off dust collection.
- Loosen collet → remove 6 mm tool → insert 3 mm finishing tool → tighten firmly.
- Re-zero Z ONLY (very important – X/Y stay the same):
- Place plate again → Zero Z only.
- Load next file: P_2_Finish_3mm.sbp → Start.
Final Cutout (back to 6 mm)¶
- After finishing → change back to 6 mm cutter → re-zero Z again.
- Load P_3_Cutout_6mm.sbp → Start.
- When tabs are cut → carefully pop the part out (use chisel or oscillating tool to cut remaining tabs).
Repeat for Negative Part¶
- Remove finished positive mold.
- Place new plywood sheet → screw down.
- Repeat steps 7–20 with the N_ (negative) files.
Critical Tips¶
- Always re-zero Z after every tool change!
- Keep X/Y zero the same for all 3 operations of one part (use corner blocks or dowel pins for perfect alignment).
- Feedrates for plywood (typical safe values):
- 6 mm roughing: 80–100 mm/sec, plunge 20 mm/sec
- 3 mm finishing: 60–80 mm/sec
- Cutout: 50–70 mm/sec
- Use hearing protection, eye protection, and dust mask.
That’s the complete detailed workflow from Fusion 360 to finished positive + negative mold on a ShopBot. Good luck with your project!
Molding leather¶
Next, we need to prepare the leather so it can be placed into the mold.
First, we put a piece of leather into cold water and add one tablespoon of soda ash.
Photo by Mariam Baghdasaryan
Then we slowly heat the water, making sure it does not boil.
After that, we carefully take the leather out of the water and stretch it over the wooden mold.
Photo by Anoush Arshakyan
We pull the prepared piece of leather tightly over the mold and secure it from all four sides using clamps. Finally, we let it dry for about 24 hours.
And the result after drying is on photo below.
Fabrication files¶
Growing Crystals¶
Another experiment this week was growing crystals.
I used potassium alum, adding it to warm water until it stopped dissolving. The solution had to be stirred constantly while I kept adding more alum. For color, I mixed in a small amount of blue dye.
It’s important to remember that when working with alum, you must protect both your hands and your respiratory system. This means working with gloves and wearing a mask.

As an experiment, I hung a dry leaf and a metal nut in the solution to act as the base for the future crystals. Then I placed the jar on a far shelf and left it there for a week.
When I took it out, I saw that crystals had formed along the edges of the leaf, but not on the nut. The inside of the jar itself was also covered with crystals.






















