General Process¶
This page documents the development process of the project, from early ideation to material, electronic and interaction tests.
The process is intentionally exploratory, allowing the system to evolve through experimentation, feedback and material behaviour.
Ideation & sketches¶
The ideation phase started from conceptual questions rather than predefined forms.
Initial sketches focus on relationships rather than objects: connections between human presence, plant sensing, pneumatic movement and sound.
Early drawings and notes explore: - the idea of a shared biological system - the role of the human as a temporary activator rather than a controller - translation of invisible signals into movement and sound - breathing, pulse and delay as temporal structures
Hand-drawings and “prototypes” were used to quickly visualize possible system architectures, without aiming for technical precision at this stage.
Sketching, Carlotta Premazzi
Parallel to sketching, visual references and previous projects were analysed to understand how similar concepts were translated into physical and interactive systems.
Research papers and online references related to:
- plant sensing and electrophysiology
- biofeedback systems
- soft robotics and pneumatics
are collected and will be progressively linked or added to the references and research list.
First Sensor testing — Carlotta Premazzi, BioLab Lisbon, Fabricademy 2026
Design & Fabrication¶
Development Process Carlotta Premazzi
The design phase focuses on breaking down the project into functional modules rather than a single object.
At this stage, the system is divided into: - sensing (plant and human input) - actuation (pneumatic body) - sound generation - control and mapping logic
Early fabrication tests are exploratory, aimed at understanding material behaviour, scale and responsiveness rather than aesthetics.
This phase is important because it shifts the project from a conceptual framework and separate systems to a complete physical system.
Through small tests, decisions about materials, structure and interaction logic start to emerge.
Testing real-time data transmission between Arduino and Pure Data.
First test developed at Soft Robotics Assignment, exploring pneumatic movement for an artificial plant. Carlotta Premazzi, BioLab Lisbon, Fabricademy 2026
Process across project sections¶
The development of this project is distributed across multiple pages of this documentation.
Each part of the system was developed through specific processes:
- Soft Robotic Plant → pneumatic actuator design, mold iterations, material testing
- Real Plant / Integration → plant sensing, environmental input, signal behaviour
- Nature Computer Interaction → mapping strategies and interaction logic
- Code + Components → electronics integration, sensor reading and control systems
These pages document the detailed step-by-step evolution of each component.
This section provides an overview of how these elements were progressively connected into a unified bio-hybrid system.
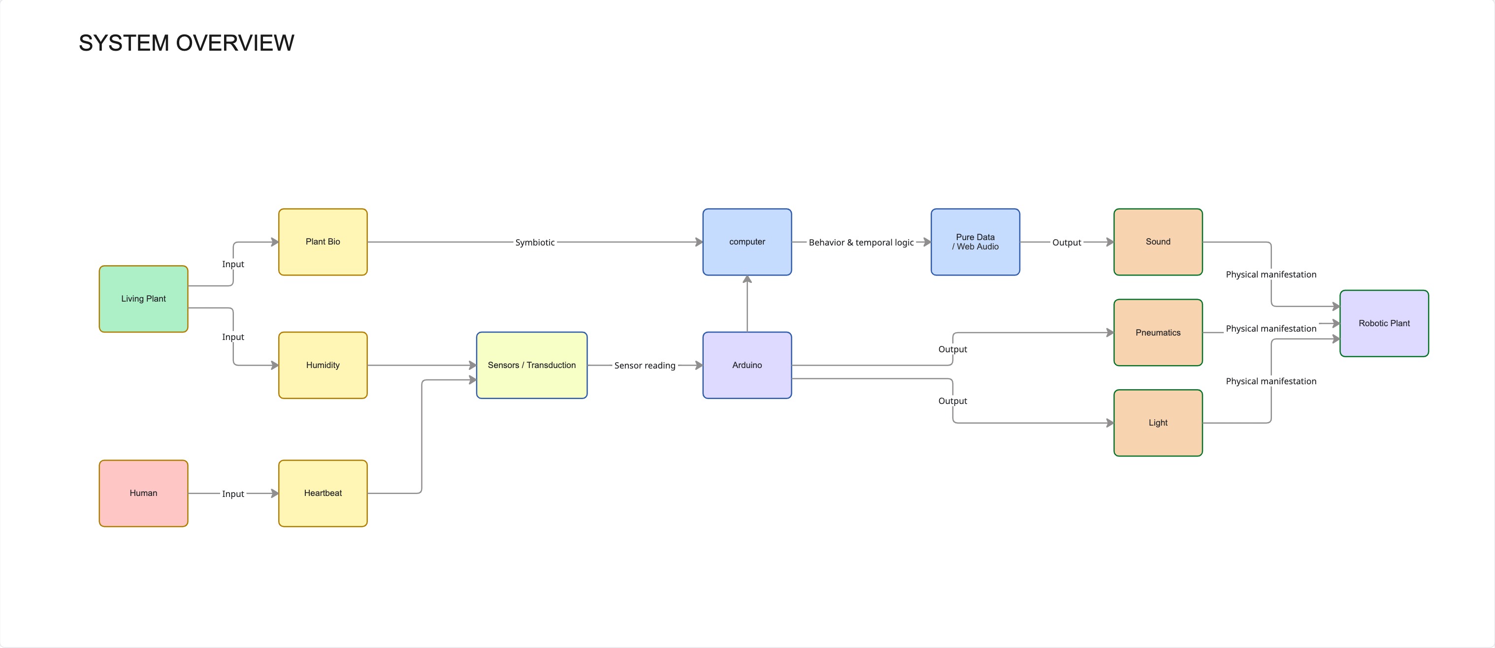
System overview (current state)¶
System overview diagram made in Miro, Carlotta Premazzi, BioLab Lisbon, Fabricademy 2026
This diagram represents the current system architecture, showing inputs, sensing, control, computation and outputs.
The initial concept considered a Raspberry Pi–based setup, later shifting toward a computer-based system using Pure Data, then Web Audio for sound processing. At the current stage, however, the installation will be presented as compact system using the direct audio output from Pocket Scion.
Functional layers¶
Functional layers diagram made in Miro, Carlotta Premazzi, BioLab Lisbon, Fabricademy 2026
System as organism¶
System as organism diagram made in Miro, Carlotta Premazzi, BioLab Lisbon, Fabricademy 2026
Plan A / Plan B¶
Plan A / Plan B diagram made in Miro, Carlotta Premazzi, BioLab Lisbon, Fabricademy 2026
The video layer is designed for immersive exhibition settings, where it expands the installation through a spatial sound experience.
Prototypes¶
Prototypes represent the first step toward shaping the final installation.
They are not meant to be finished objects, but learning tools.
Early prototypes focus on: - testing responsiveness and delay - understanding the behaviour of pneumatic elements - exploring how sound reacts to biological input - observing unexpected behaviours and system instabilities
Prototype & Experiments Slide from FPP by Carlotta Premazzi, BioLab Lisbon, Fabricademy 2026
Each prototype informs the next iteration, allowing the system to grow organically.
Failures, limitations and unexpected reactions are considered valuable outcomes and are documented as part of the process.
Failed iterations / fabrication issues¶
Early fabrication tests revealed structural and printing issues in the calyx components.
Problems observed:
- fragile thin geometries collapsing during printing
- excessive support structures difficult to remove
- loss of detail in organic branching elements
These issues led to adjustments in:
- wall thickness and geometry simplification
- structural reinforcement of connection points
Soil moisture sensing — capacitive sensor¶
The system uses a capacitive soil moisture sensor connected to an analog input of the microcontroller.
The sensor operates by measuring variations in the capacitance of the surrounding soil. As moisture increases, the dielectric constant of the soil changes, affecting the sensor’s output voltage.
This results in an analog signal (0–1023) that is read and interpreted in real time.
Sensor behaviour¶
- Dry soil → lower capacitance → higher analog values
- Wet soil → higher capacitance → lower analog values
(values depend on calibration and sensor orientation)
Calibration & thresholds¶
To simplify interpretation, the signal is mapped into three discrete states:
- DRY → values above
dryThreshold - WET → values below
wetThreshold - OK → intermediate range
These thresholds are empirically calibrated based on the specific plant and soil conditions.
Humidity-based states and corresponding system behaviours.
Design decision¶
An initial resistive sensor was tested but discarded due to:
- signal instability over time (oxidation effects)
- noise introduced by shared power with pumps and LEDs
- interference with bio-signal acquisition
The capacitive sensor provided a more stable and consistent signal within the system.
Calibration approach¶
Before using each moisture sensor, a simple calibration procedure was performed to understand its behaviour and value range.
The sensor was tested in two reference conditions:
- in air (dry condition) → without contact
- in water (wet condition) → fully immersed
This allowed identifying the approximate minimum and maximum output values of the sensor.
Based on these observations:
- the signal range was estimated
- thresholds were defined
- the sensor was then tested in real soil conditions
Rather than aiming for precise measurement, this calibration process was used to map relative environmental states within the system.
Documentation setup (filming)¶
Temporary setup used for documentation and recording of the project.
Documentation tools¶
- Background: white kraft paper
- Lighting: RGB LED light
- Reflector: improvised household surface
- Base support: dresser
- Location: home environment
- Recording gear: tripod, gimbal, smartphone
Half-fabrication files¶
Download stl files First Star Mold
Download stl file First Soft Robotics Base
Research skills:
- the participant has acquired knowledge through references: concept development, research, where does the project innovate
- Design skills: the participant has learnt through making a mood board, sketches/preliminary designs
- Process skills: the participant is able to define their project in Who, What, When, Where, Why
- Fabrication skills: the participant leant via simple quick prototypes or (material) samples
- Final outcome: Personal Final Project page, sketch of project planning & first Gantt chart
- Originality: Has the design and innovation been thought through and elaborated?
Student checklist
- [ ] Document the concept, sketches, references and the fundamental steps/processes involved
- [ ] Create a process /work flow chart (a more detailed planning calendar, including machines and steps)
- [ ] Create a quick prototype of the product, custom tool or electronics involved (physical, digital, collage or render)
- [ ] Upload all necessary files


