2. Digital bodies¶
Reflection and Inspitation¶
Last week was a win: I used the tools provided, and the assignment came out nicely. I felt ready for Week 2, but one question stuck with me—digital bodies. I’ve always known physical bodies but “digital body” was new territory.Anastasia explained it well that I got a sense of it and through her presentation. The evolution of of models took me back to when I learned the evolution of human kind and the changes we've undergone over the years. Through desktop research, I came across beautiful works of people My inspiration for coming up with a stop motion video has been inspired by Tobias Gremmler who turns human movement into flowing “body volumes.
Weeks Task¶
To get started, I reviewed the week’s assignment.;
Torso from Blender¶
Fresh from cracking Inscape, I had to learn three more tools in a single week—Blender (and a 3D scanner), MakeHuman, and Fusion 360 Slicer—to bring my digital body to life. Was it overwhelming? Absolutely. But one thing kept me going: learning never stops. My instructor, Rico, was patient and made sure I got things right.
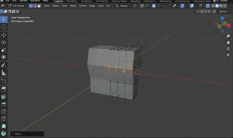
Making my digital body wasn't as easy as I though. I couldn't understand why my 3D cursor kept moving all over my working place but it didn't prevent me from working something out. This is what I managed to do with all the hassle;
Step 1¶
I chose cube to make my torso and I made sure I was in 'edit mode' and using the 'select tool'. I cut my cube into half using CTR+R key which I got the vertical loop, left click to place, the esc key. I pressed the XF keys to delete the unwanted part.
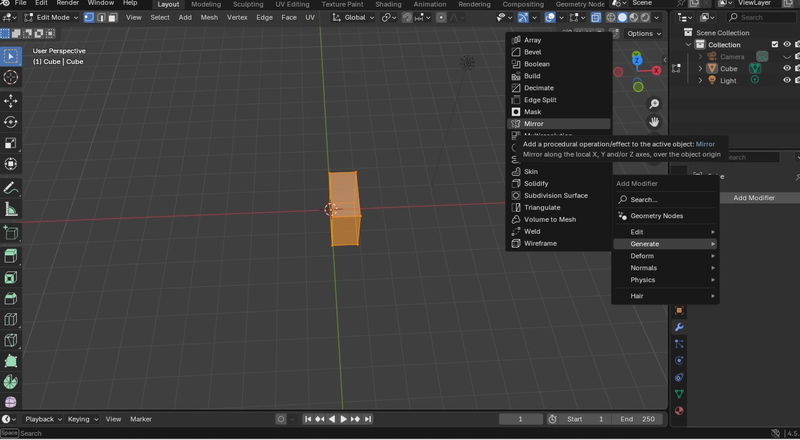
Step 2¶
I added mirror modifier and enabled clipping. I also added subdivision modifier to to level 2. I toggled the X-ray (Alt+Z) to see through.
Step 3¶
The next part was to do two horizontal and vertical loop cuts. To make shapes I used G/X/Y/Z to make curves, create head and hands. Doing all these you must be in X-ray mode for it to replicate on the other side.

With all kinds of adjustments, I managed to get a torso like design.
I went ahead to try out sculpting and this is the result.
Makehuman¶
Instead of downloading Makehuman software, I installed it into my blender as an add-ons. This is the procedure I used;
1. Go to blender extension website through the link here. At the lower right corner, I drag and drop the blue button into my open Blender App.
2. In Blender, a pop-up window will ask if you want to install extension, I clicked done.
3. In edit under blender app, select preferences-go to get extensions then search MPFB, then then click install.
- With now my MakeHuman in Blender, I could create a human with feature preferences such as gender, age, race.. To access the MPFB, I clicked the N key which popped some command tools that helped me change the human model to my preference.
To this point, I already felt like a pro but I had just started. I started making body adjustments by clicking on specific part that I want. ie. I wanted my model to be thick like an African body so I played around with the thighs,made waist a little thinner and increased the size of the butt. I pressed scale (S),G with either XYZ to move in the diretion you want and before all this, the model should be in 'O' mode.
During my local session with my Instructor, I was shown how to add rig from MPFB file
I further tried to do body movements by changing from edit mode to pose mode. Clicking on specific rig to make adjustments, I made my human to kinda float.
I went back to edit mode, In File tab, I exported my file as STL which I later sliced using my prusa slicer that I already installed for 3-D printing.
3-D Printing¶
I had to ensure my design comes to life. Fun fact is that this was my first time doing designing to production. Couldn't wait to see the outcome.
I did not know my file was so small after I printed the first version, I had to make adjustments in the objet manipulation in the right side.
I followed by adjusting the infill, enforce supports and brim then exported it as a G-code.
Results
Other Manipulation using Makehuman¶
From being happy seeing my work coming to life- I can attest that now Blender is becoming more interesting and addictive. This is what I did next:
Oops! I wasn't expecting this results at all. This is after I went to pose mode and tried to rig my character, rigifying it to make it pose in different angles. I didn't know what to do even after undoing multiple times to the max. Rico, my saviour came in handy and all my worries were gone.
I did the ammendments by selectig the whole body-> alt+R -> alt+G -> alt+S to get the human in normal pose.
Since my rig was hard to use I had to delete it.
Proceeding to make poses, these shortcut keys are useful
- Alt+R sets rotation of poses
- G Key moves the poses
- S key scaling(resets back to initial pose).
- Alt+Z from solid to x-ray
I added standard rig
Started playing around with my poses by selecting a rig in certain locations and making movements. Hurray! It was a success at this point.
I wanted to add ball to my model so I went for a sphere by clicking Shift+A->Mesh->uv sphere.
Started adding material to my model, changing color of the outer covering, skin.
3D Scanning¶
Exploration
I had two 3-D scanner to use during this activity. I downloaded both Kiri and Polycam mobile 3-D scanners into my phone. I had a challenge of registering my credentials to polycam but eventually it went through. I started taking pictures of my friend Joy, but was really disapponted with the outcome. The scan did not come out nicely. At this point I felt it was just trial and error.
I went in with video mode but the calibration required a very stable place( I had limited time with Joy at that time so I am gonna try it later).
Kiri was so easier to use and I had to take 150 photos for it to upload the data. I thought taking photos closer to joy would key in the data,to my shock, background data became more pronounced.
The second attempt I chose to take further from my human sample to capture more of background data while maintaining on the human body. Abner was so handy when he accepted to be my human sample. The outcome was rewarding though I had one limitation, Abner was way taller that I didn't get a chance to take aerial view of his head. I ended up having a hollow model, so sad.
I was satisfied with the scan at this point so I imported the files to my Blender for viewing and making necessary changes.
How Kiri Works:
-
Download the app and log in.
-
Tap the plus icon and select Photo Scan.
- You have three modes to choose from:
Photo mode: Manually take pictures while rotating your object/moving around it.
Video mode: Record a video as you rotate the object or walk around it.
Seconds mode: You can use a timer to automate the clicks at intervals while moving freehand.
- Take between 20-100 photos for a good quality scan.
- Select the photos, upload the project, and choose your rendering options.
- Wait for it to process (queue it up), and voilà! You’ve got a 3D model of your object.
You can even email the file to yourself and choose the file type based on the software you want to use! And just like that, you've got a 3D-scanned render ready to play with!
Slicing¶
I used laser slicer add-on in blender to slice my human. I transferred it as an svg file to inkscape.

My file was big it couldn't fit the page so I had to ungroup it and select specific parts, save separately in pdf then slice it.
Put selected pieces in the A4 file then export it.
Laser Cutting¶
I placed my cardboard in the laser cutter ready to cut. the cardboard used was for packaging so I was a little skeptical if it would work.
I tried with low power minimum speed. I noticed that it wasn't cutting to the base but I let it finish so that I could make adjustments.
After making the adjustments, it worked perfectly and I could see the pieces separating from the main cardboard.
I wasn't able to number them in inkscape, so I did manually with a pen to know which piece goes where.
I then separated the pieces to assemble later.
I was a little bit confused how to assemble them, I had to arrange them as they appeared to give a better view on where to start.
Final results shows how big my human skeleton was.
Research & Ideation¶
Kohshi was so interested in understanding the upright posture that Kenyans have. When he visited Kenya he observed the upright ‘straight’ posture in walking. He attributed this to maybe because of carrying goods on our heads with balance, sitting position whether legs crossed or straight that may contribute to our posture. However, that wasn’t evidence enough to suggest our straight posture. Before he traveled back to Japan, he said that he has tried to understand the Kenyan upright posture but he couldn’t find any concrete reason. This was a task for me, so I had to dig into some evidence based-research, gather data to at least backup the suggestions proposed.
From my findings after reading several research articles on posture, physical activity, muscle movement, Kenyan upright posture is contributed to our culture and how we do things. First, a research by Lana et al., 2015 stated that from infancy, Kenyan babies sat independently on the ground 30minutes straight compared to others. What caught my attention was the fact that in majority of Kenyan homesteads, when a child is well fed, the mother sits them up and goes to do her daily tasks such as cooking, washing clothes and even farming with the child beside them playing uninterrupted. The child has to balance their body with forces of gravity and attain the right balance. I believe this might contribute to having upright posture in general from a tender age.
Secondly, physical activity plays a role in body balance, health fitness and so on. With Kenyan children walking long distance to school and performing other physical activities such as fetching water, firewood, helping in farm activities i.e carrying crops from farms to homes, tilling land etc…contribute to the upright posture? Tetsuhiro et al., 2020 suggests Kenyan school going children walk longer distance to school compared to Japanese who take less than 30 minutes.
Another study by Yuko and his colleagues, 2025 shows that the extensor muscle in the lumbar region and trunk are vital in maintaining an upright posture. When the muscles are inactive (decrease in strength), the neck , pelvis and trunk tilts forward; hence unable to maintain upright posture. In addition, when hip flexors muscles are inactive, backward tilt of neck, trunk and pelvis are observed. I would postulate that Kenyans driving Nyamayanga tend to work with all their body thus alerting their muscles to do something (finding the right term to use here) compared to Japanese who would rather opt to sit in a relaxed manner hence not working out their muscles? ( Kenyan have high muscle activity compared to Japanese).
Tools¶
These are the tools I used for the week:
- Blender with add-ons;laser slicer, MakeHUman
- Prusa Slicer
- Laser Cutter
- XnConvert
- Kiri
- Polycam
References¶
-
Fabricademy tutorials
-
Local sessions videos with Rico Kanthatham
-
Shefali Desai: How to use Kiri.
Week's Acknowledgement¶
Huge thanks to Rico, my instructor, for his exceptional patience and guidance in helping me understand Blender, the tutorials made the week's work possible. Thanks also to Joy and Abner for volunteering for the 3D scans, and to Martin for stepping in whenever I hit technical snags.
Fabrication files¶
-
File: 3d modelling of mannequin ↩
-
File: Laser cut sheets ↩













































