10. Textile Scaffold¶
Textile Scaffold¶
Research¶
Never thought of myself as someone who likes sparkles.. That is until I was introduced to crystallisation this week! I guess it’s more about the slow and chemical process that pulls me, but this week I have extensively researched and tried a few recipes to create crystals of my own.
Alice Potts¶
![]() |
![]() |
|---|---|
| PERSPIRE, Crystallized Ballet Slippers, Alice Potts |
Alice Potts in her project PERSPIRE, grows crystals using human sweat, making worn ballet slippers, sportswear and other wearables into intricate, fairytale-like sculptures. Her aim is to show that you can grow your accessories rather than manufacture them. The project sheds light on how fashion can be sustainable, not by making sustainable wearables but by asking questions, while shifting so much of the “shame” around bodily fluids . In 2025, she worked on an haute couture dress by Madame Gres, which had darkened by stains and time, never to be shown again. Alice Potts, using her own sweat, has grown crystals on the dress and now it sparkles to its audience!
Sumeyya Donmez¶
![]() |
![]() |
![]() |
|---|---|---|
Giuseppe di Morabito SS 2026 Collaboration, Sunmeyya Donmez
Sureyya Donmez uses found, worn, old items, as well as deadstock fabrics to create her unique one of a kind designs. She uses salt to grow crystals, and the process can take up to four weeks. While experimental in her design and field, she upcycles a lot of the materials that she sources, making her designs sustainable wearable art pieces.
Tyler Thrasher¶
Tyler Thrasher, growing crystals on dead shit
![]() |
![]() |
|---|---|
| The Art of Synthesizing Crystals |
Hannah Croft¶
![]() |
![]() |
|---|---|
| MUUNA |
Fabricademy Alumni inspirations
Process and Workflow ¶
For the process of crystalisation I decdied to use a very old linen curtain I had. After 20 years of admiring this 3m long material, I removed it from my window, washed it one last time and 'archived' it. The material has big and small holes, safe to say it has aged with grace. When I was thinking of what I would like to use to grow crystals on, I kept thinking of the japanese traditional repairing method of kintsugi. What if I grew crystals to mend worn out fabric?
Tools¶
- Kitchen scales
- Rubber gloves
- Stainless steel whisk
- Measuring spoons
- Containers
- Kitchen thermometer
- Measuring jars
- Stainless steel pots
Crystallisation using Alum ¶
Alum is said to yield clear crystals and inspired by Fabricademy Alumni Loes Bogers, I decided to give it a try. I used:
-
1L of water
-
250g of Alum
To grow alum crystals, it's important for the cooling process to be as slow as possible. I used a plastic container with a lid. Punched holes on the lid and stretched a piece of my linen curtain from the lid falling down, in a way that it doesn't touch the walls or the bottom of the container. Where the holes are big on the linen fabric, I slow stitched long sashiko threads to give the crystals something to grip on. I used a heavier weight sashiko in comparison to the linen, as my aim was to grow more crystals on the parts where there are holes, filling these holes with crystals.
Making the solution ¶
- Raise the temperature of the water (if you can use distilled water even better) to boiling
- Slowly start adding your measured Alum and stir so that all alum dissolves
- If you want an even slower cooling down for better results, put the container that will hold your solution and fabric in another container with hot water. I didn't do this as I used a plastic container and was worried that it would eventually melt.
- Prepare the container that you will be using to grow the crystals by washing it and making sure it's clean.
- Use a coffee filter to pour the alum solution, as you do not want residue to sit on the bottom and collect the crystal molecules on it.
Filtering Alum solution
Once the filtered solution is ready, submerge the fabric, put it in a spot where you will not touch it and patiently watch magic unfold!
After about 24 hours, there was a large crystal formation unfortunately on the bottom of the container, but another one latched onto the fabric.
I could remove, re-heat and redo this process to encourage the growth more on the fibre, but I decided against it as when I looked carefully, it was as if the large crystal at the bottom was somehow feeding the crystal on the fabric. Notice the movement in the water from the big crysta going upwards, like in the video of filtering the solution.
After 48 hours
Final Result¶
After 72 hours
![]() |
![]() |
|---|---|
| Photos by Svetlana Khachatryan |
Another crystallisation I did on a tassel using leftover alum solution
Crystallisation using Epsom ¶
In my research I read that Epsom Salt (magnesium sulfte) grows needle-like crystals. I decided to use a big container, a large piece of my linen curtain. To begin with I made a 2D design to cut a frame using the laser cutter, to help me stretch the fabric onto.
I really wanted the crystals to grow on the parts that were very worn out, rather than on the whole fabric and a little bit of research suggested coating the parts that I difn't want crystals to grow on with beeswax or oil. So I melted some eeswax, applied it to the parts of the fabric that I wanted to and then carefully ironed it to spread the wax as evenly as possible. I also applied a thin layer of olive oil on some of the parts- to see the difference.
In this experiment I used
- 1 kg of magnesium sulfate
- apx 8L of water
I heated up the water about 1L at a time just below boiling (70C) and added magnesium sulfate. Like with any other recipe, it's important to add as much salt as possible, until the water can no longer dissolve it (you will notice residue at the bottom). If there is no cloudiness when adding the epsom salt, this indicates that the water temperature is too high. Unlike the Alum solution, you want the Epsom salt to cool faster, so there is no need to slow down this process. Many who experiment even pop it in the fridge!
I submerged the frame with the linen stretched on it and let the container with the solution do its thing. After about 3 days I checked on it and there was not even a single crystal formation. I believe my solution was not concentrate enough.
You can also look at crystalverse for more information !
I did a second round experiment with a more concentrate solution of Epsom salt and a smaller piece of fabric. I used 250ml of the solution of my failed experiment and added 75g of fresh Epsom salt.
Crystallisation using Table Salt (iodized) ¶
For my third experiment, I decided to use table salt and grow the crystals everywhere on the fabric, excluding the holes. I did not try to mend the holes or add threads to concentrate the crystals there.
I used 500ml of water and as much salt as the water could contain. I honestly did not measure the amount of salt, I just added as much as it was possible. Once there was residue and no more salt dissolved, I filtered the solution through a coffee filter and hung my piece of linen in the solution. Table salt started yielding results the fastest.
After only 12 hours...
As expected, iodized table salt forms cloudy crystals.
After 36 hours..
Final Result¶
Leather Molding ¶
Research¶
For this part of the week, I found myself craving for inspiration not in the most traditional sense of leather molding. During the week of Biofabricating Materials, Lionne Van Deursen’s biomaterials appealed to me because of the way they had been creased and folded, giving the already beautiful materials even more depth. I decided to explore this growing inspiration within me. How could I use the techniques of molding to ‘sculpt’ my materials?
Sipho Mabona¶
![]() |
![]() |
![]() |
|---|---|---|
| Sipho Mabona, Naturally Dyed Cotton |
Artist Sipho Mabona uses naturally dyed cotton and various other materials, to fold and bend and tell stories through the choice of colour and the folds themselves.
Yuki Hagino¶
![]() |
![]() |
|---|---|
![]() |
![]() |
| Yuki Hagino, CSM Final Show, 2013 |
Yuki Hagimo presented these origami style dresses as part of her final degree show when graduating from Central Saint Martin's, in 2013. She has a background in architecture, prior to entering fashion school.
Molding Biomaterials¶
Before I even started working on my own 3D design for a mold prototype, I decided to experiment with the molds available at the lab to get a better understanding of how they can work and the results they can give (and the issues). I was especially interested in molding the bioleather and biocomposite I had made during biofabrication week.
It's important to slightly wet the biomaterials, so that they take form properly. Another important part is clamping the molds tightly - but not too tighty with bioleather as they can rip.
Bioleather¶
![]() |
![]() |
|---|---|
| Photos by Svetlana Khachatryan |
The bioleather took shape beautifully and looks interesting from both sides!
BioComposite¶
![]() |
![]() |
|---|---|
| Photos by Svetlana Khachatryan |
The scoby biocomposite material took form without any resistance, however because of the type of mold I used, the tips did break a little. Maybe a thicker biocomposite material wouldn’t do this. Broken tips, however, mean that I could also work with it and add a layer underneath it to show off how they have broken, rather than try to hide it.
3D Design¶
For my 3D design I decided to concentrate on a very well known textile weave -the chevron. I wanted to create something that is familiar, yet has the effect of origami like creases on the materials that I mold- making the usually flat chevron into a three dimensional occurrence.
Step 1
Open Blender, delete the cube and add a new Mesh → Plane
Step 2
Edit the size of your plane to the size that you would want your mold to be. Don't edit the height just yet, only the length and width (Scale X,Y).
Note: Blender units are a world of their own. Imagine that they are in meters and work accordingly. You can always resize in Fushion360.
Step 3
Add a new plane and give it the size of the chevron that you would like. For example X → 0.02m by Y → 0.07m.
Note: You can edit the dimensions on the side panel to the right, by pulling out the panel.
Shift D to duplicate your new plane.
Step 4
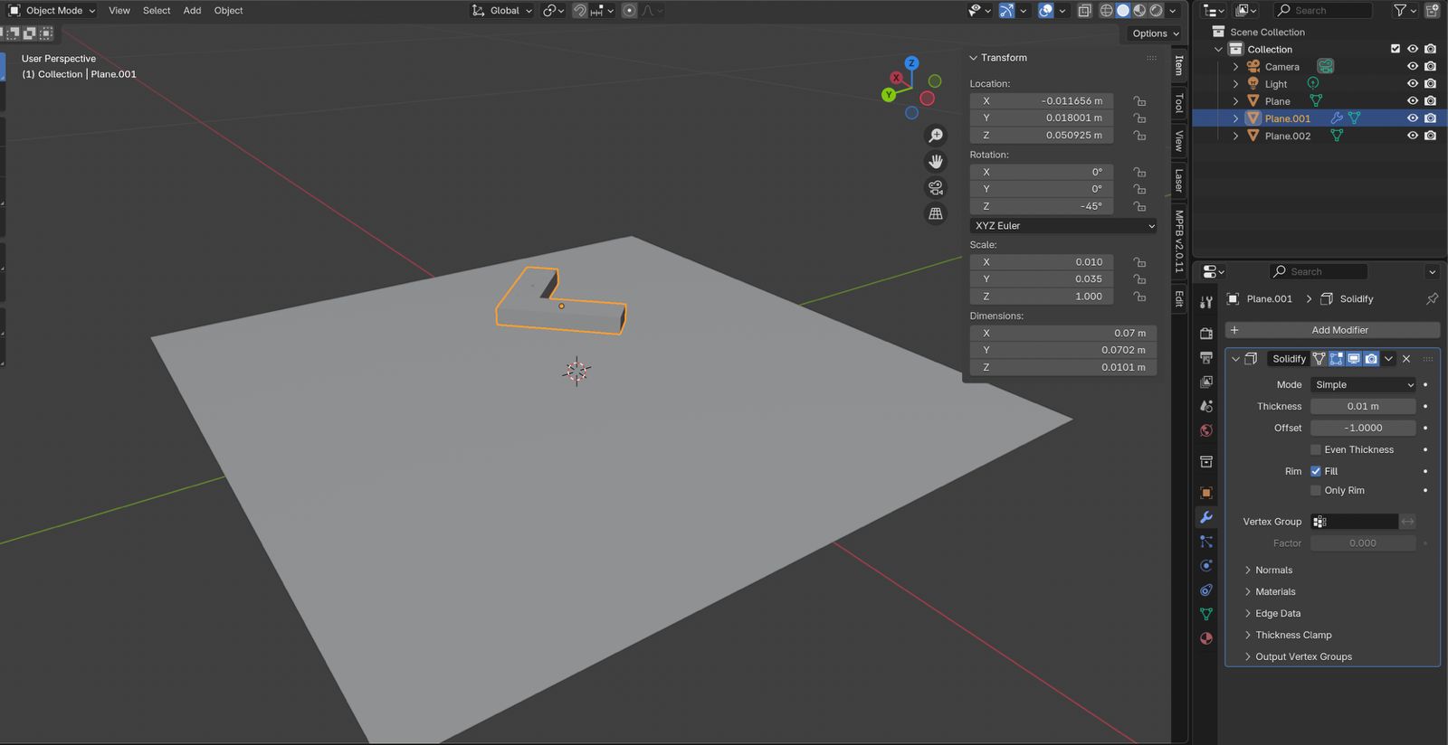
Select the Chevron panel 1 and rotate to -45 degrees, then select chevron panel 2 and rotate to 45 degrees.
Step 5
Move your two chevron planes across XYZ plane so that their bottoms meet and they are on the same level across plane Z.
Select one of the two chevron planes and using the boolean tool, make a union with the other panel.
Don't forget to apply your boolean!
Step 6
Using modifiers, solidify your chevron and give it the thickness you would like. Don't forget to apply!
Step 7
Using the magnet icon and choosing 'face', move your solidified chevron across plane Z and snap it to the surface of your initial plane.
Step 8
Once you have snapped it to the face of your plane, you can make it into a pattern using Modifiers → Array, or play around with Geometry Nodes. For this design I used Arrays.
You can play around with Factor X and Y to bring them close to each other or further apart.
Finally, depending on the thickness of your chevrons, you can solidify your plane on top of which your chevron pattern sits on.
Make sure that the thickness of your plane + the thickness of your chevrons is not more than the thickness of the material that you will be using whith the CNC.
Tips
The design I was creating was going to be cut using the CNC machine at the lab. I knew that the thinnest endmill that I will be using is 3mm, and another that was 6mm, which meant that the narrowest parts of my design had to be at least 3.2mm, to make sure the endmill does not touch the chevrons when carving. Blender units are a bit off and the easiest way for me to make sure that the distances between my chevrons was not less than 3.2mm I created two cylinders -one was 6.2mm and the other was 3.2mm. By moving the cylinders around in my design I could watch from all sides and see if the narrow parts would be a problem when using the CNC machine or not.
Before creating the G-Code, I also had to change the edsges of the design, making them curved instead of sharp, with at least a 3mm roundness. Since the endmill is round, the positive chevrons would have straight sharp edges. However, the deepest parts of the negative old would still carry a 3mm curve at the edges, making the positive and negative molds not fitting each other as they should. Since my design was ready and solidified, I had to work on the edges using "bevel" (Ctrl-B).
Once the design is finished, you can export it as an STL file, then open in Fusion360 and generate the G-code for the CNC milling. Using Fusion 360 you can generate two codes - one will be the rough cut and the other will be the polished cut. With the help of Mkhitar Evoyan, we generated the G-code and started the beautiful process of CNC milling.
CNC Mill¶
At Fab Lab Dilijan, we have a Shop Bot CNC mill. It's beautiful, it's big and makes what you have envisioned possible!
Safety¶
When using heavy machinery like the Shop Bot CNC, safety measures are key as they can be life threatening if not followed properly.
Long hair? Tie it up. Loose clothes? Stand away - pull up your sleeves. Not in the right mood? Tired? Medicated? Go home, return another day. You have to be present, you have to be focused, you have to wear your goggles and noise blocking headphones.
The Shop Bot has its own safety measure too. You can turn on the machine but if you need to change the end mill, you wil need its own wrench, which is connected to the key that does the final switch on and off. Once you take out the key + wrench, the machine will not be able to work, avoiding any serious injuries.
Workflow¶
There are many different types of end mills, but the common ones used for milling wood are Straight Flute and Ball Nose. Depending on the design, different end mills in different sizes will be used, sometimes changing throughout the milling process.
![]() |
![]() |
|---|---|
| Straight Flute, photo from indimart | Ball Nose, photo from sainsmart |
For the 3D design that I had to mill, we only used a 3mm straight flute end mill.
The end mill goes into the collet, which then goes into and screws into the collet nut.
![]() |
![]() |
|---|---|
| Collet, photo from ShopBot | Collet Nut, photo from ShopBot |
Note: Make sure that when you screw in the collet into the collet nut, you do not put the end mill too deep into the collet. Also you need to use two wrenches to tighten the collet nut, a regular wrench and the wrench that is connected to the key that comes with the ShopBot. The best way to do this is by one hand, pulling them towards each other. Another important thing is to make sure you tighten it as much as possible, so that the end mill doesn't move during milling process, or fall out. When you need to change the end mill and you untighten the collet nut, make sure you do not drop the end mill in the process, not to break it.
The machine has a main switch button, which turns the machine on and off. You have the key, which needs to be inserted and turned right for the machine to actually function. You also have another switch board, which consists of three buttons - start, reset and emergency stop.
When you are ready to start the milling, you need to press start. Then you need to turn on the vacuum machine, without which you should not use the machine as it can be hazardous. If you press the reset button, the end mill will return to its original position. The emergency stop button is for emergency cases, for example if fire has started due to milling process or other dangerous situations.
But before starting anything, you need to find the zero axes for Z. To do that you need to use ShopBot 3 program as well as the zero plate. The zero plate has an alligator clip, which needs to be connected to the collet nut, to be ale to give information to the ShopBot 3 program.
Once the zero is set, you can then put on the vacuum cleaner head on the collet. Before starting the milling process make sure you turn on the vacuum cleaner. When everything is set and ready you can press Cut Part on ShopBot 3 program, and select the Gcode generated. When you are ready, you can press start. ShopBot 3 program will double check that everything is set correctly.
CNC Milling takes time and it needs your cnstant attention. My cuts were done and I was very excited to try it out. But alas, I had made a huge mistake. I had not added an offset to the negative mold and I ended up with two molds that simply didn't fit into each other.
I had made a second mistake and had only saved the blender final meshed files. This meant that editing one of the molds and adding an offset was as impossible as it could get. It probably is technically possible, but I was extremly tired of using Blender. Mistakes help us learn. This mistake lead me to learn how to design with Fusion 360. Fusion 360 made so much more sense to me. I ended up making a second design in Fusion 360. A kind of replica of my initial design. I also made a third design!
Fusion 360¶
What I loved about using Fusion 360 was first and foremost the fact that the units were very easy to set, alter and work with! I built one chevron using line in sketch mode.
Step One
When you opne Fusion 360, go to Sketch Mode.
Once you select your plane after going into Sketch mode, you can then design using many of the tools. I chose to make my initial chevron using line
You can set the dimension as well as the angle of your line by simply typing it in mm and degrees. If you need to change it you can right click and check sketch dimensions and type the mm you need. If you press tab, then you can also change the angle of your line.
Step Two
Once the first chevron sketch was done, I had to make all the corners curved, for better results. You need to consider the type and size of endmill you will be using. I made my design with the 0.3mm straight flute endmill in mind.
You can use the fillet to curve the edges, and you can also give an exact mm to your curves. I set it to 3.2mm.
Step Three
Once one chevron was ready I finished the sketch and in design mode I extruded the sketch, turning it into a body. To duplicate and move you can press m on your keboard and select the body. In the little window that appears you can select Create Copy, in which case it will make a copy of the body and you can move it around.
Taking into consideration the size of the endmill I had to constantly check the distances between the chevrons, making sure that it's at least 3.2mm. To do so, I used inspect and selected the two points I wanted to measure.
Step Four
Once the design is ready you can use extrude again to give each chevron its individual thickness. The important thing is to consider the thikness of the material that will be milled and to make sure that the total thickness is not more than that. I was going to mill an 18mm thick plywood, my thickest chevron was 5mm, which meant that the bed couldn't be more than 13mm.
Once its all ready you can press m and create a copy. One will be the negative and the other will be the positive. To create the negative mold, the easiest way to do it is to sketch a new bed on top of the copy and extrude it (18mm in my case). Then extrude each chevron by usng operation - cut option, so that it extrudes inwards (negative extrude).
Step Five
To make your offset on the negative mold, press P to project, then select offset from top and select the lines that need to be offset.

When it's done, you need to combine the individual parts and the bed together to make it into one uniform body.
Once I got the hang of using Fusion 360 to design, I made another design inspired by my wearables week copper tape waves that I had created. I initially had decided to mill both designs, but I was short on time so I decided to go with the new design.
Once the CNC milling was complete, I slowly (veryyy slowly) heat up a piece of soft leather that I had kept for testing the molds.
Start with room temperature water and slowly raise the temperature and keep it in hot water for not more than 10 minutes, especially if the leather is thin and delicate like mine was. When placing it on the molds, make sure that you stretch it from all sides and then close the mold and clamp!
For best results leave it clamped for at least 48 hours. You can use more clamps if the leather is thick or the molds are larger. Two clamps were enough for me as the leather was thin and fit in my mold beautifully!
Photos by Svetlana Khachatryan
Generating G Code¶
In Fusion 360 open your design and make sure that everything is solids. If you are using 3mm end mill make sure that there are no parts or distances between design elements that are less than that. You can check this by using the inspect tool as I have shown above. For my new wave deign I was able to mill using a 6mm flat end mill.
On the top left - open Design tab and select Manufacture.
In Setup- select New Setup and a window will pop up. Measure the plywood installed on your CNC machine.
Select
Operation Type- Milling
Orientation - X & Y axes
Origin - Stock Box Point
In Stock select Mode - Fixed Size Box and enter the measurements of your plywood. You can now position your molds on the actual plywood.
On the top menu click on 3D and select Pocket Clearing
Select the tool on the pop up menu - 6mm Flat End Mill
On the top menu click on 2D and select 2D Contour
Select the tool on the pop up menu - 6mm Flat End Mill
In the same window open Geometry and make sure to select Tabs. This is very important, as if you do not set tabs your model might fly out while milling the contour.
Once you have done all your set-up you can go into Actions and Simulate. You will see how the milling will take place and you can also see how long it will take (bottom left).
Once you are happy with everything you can click on Actions again and select Post Process. This is where you will generate. G-Code.
In Settings select the machine - if you don't already have it set up you can Choose from Library. The machine we used was the ShopBot Open SBP
Make sure you know where in your computer it will be saving the G-Code to and you can also name your files.
To double check that the right models are selected you can go to the Operations Window and select or deselect.
Everything else will happen on the ShopBot software as documented above!








































































