Introduction | Resurrect¶
I. Intro¶
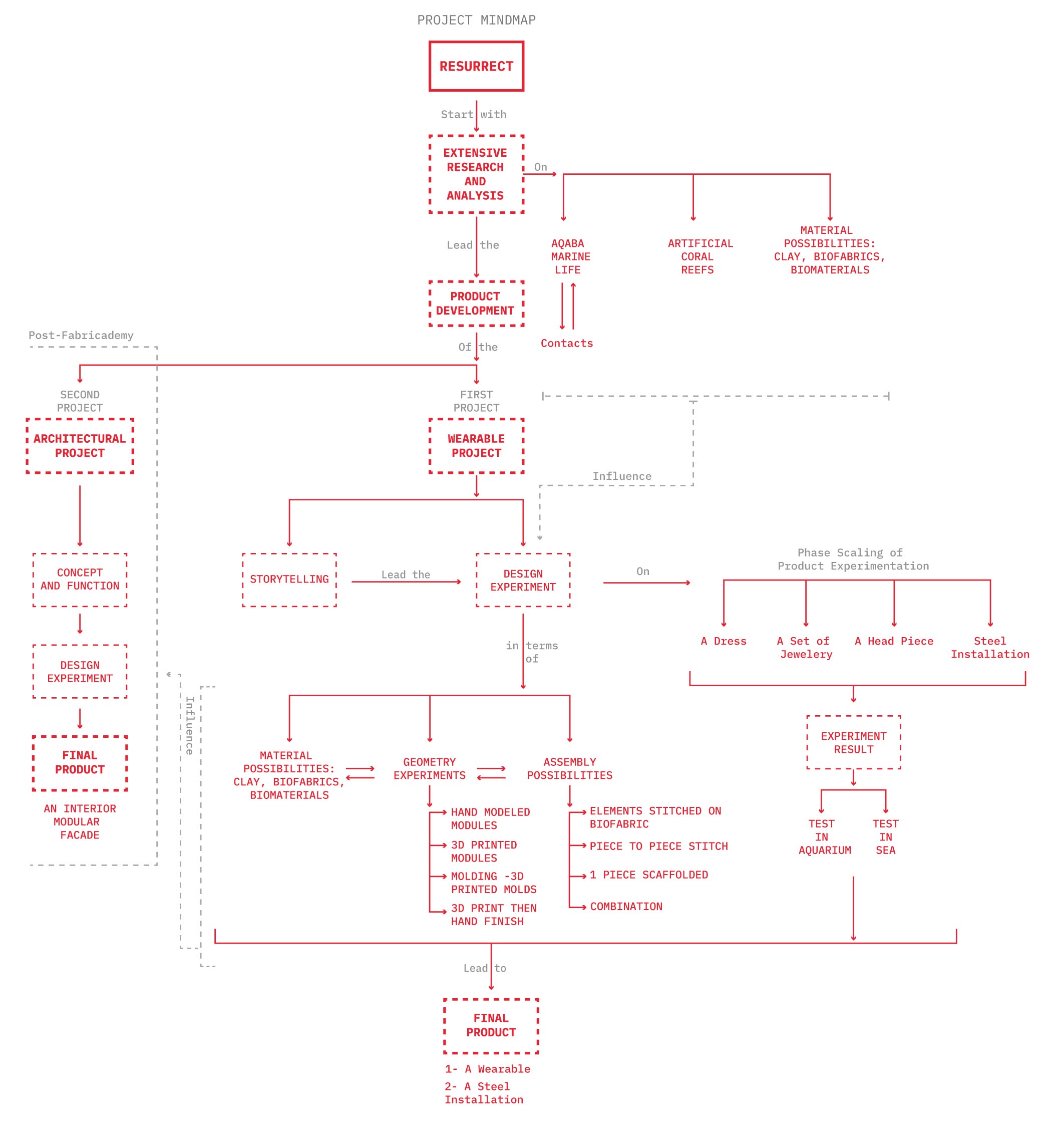
Building on the ideas explored during Implications and Applications week, I began to investigate how the proposed concept could be developed into multiple feasible projects, both within and beyond the scope of the program.
Resurrect explores a multi-life design strategy through modular clay/terracotta elements, whose geometry and physical properties are intentionally designed to transition from their initial function to a secondary, reactivated use. The project is developed across multiple scales as outlined in the following timeline:
A. Project Potential Growth:¶
B. Project Mindmap:¶
II. The Project Scope¶
While the overall scope was outlined during Implications and Applications week, this section defines the first project within Resurrect, developed within the Fabricademy framework: A Wearable consisting of a dress, a set of jewelry, and a headpiece.
What is the Project?¶
A ritual-based multi-life wearable system made of constructable and deconstructable fabric units, integrating stitched 3D-printed terracotta modules that are later reactivated in the sea as coral reef habitat through their attachement on an underwater steel installation.
Who does the Project involve?¶
- Designer: concept and system development and fabrication
- Wearer (Women): carrier of the meassage and ritual
- Marine scientists / NGOs: ecological validation and deployment
- Local communities: engagement with the site and long-term impact
- Designers and Fabricators in Ornamental Fashion Industry: context, influence, and potential for transformation
Why?¶
The Project challenges the linear lifecycle of design, where objects are created for single use and later reduced to waste or recycling. By designing with multiple lives from the start, it addresses sustainability through transformation rather than disposal. As well as a critical global challenge through technological and sustainable innovation by integrating clay 3d printing to couture-level textile fabrication.
- Defines the problem: identifies ornamental fashion as part of the lifecycle being questioned, and how it could be actively contributing to marine life restoration.
- Suggests scalability: positions the project as a model that could influence future design practices.
Where?¶
The project unfolds across two primary contexts: the human body and the marine environment. Its phases of wearing, interaction, and ritual take place in Aqaba, Jordan, a coastal city along the Gulf of Aqaba known for its unique and resilient coral reef ecosystems. The ritual occurs in the sea, where the pieces are installed and reactivated as coral reef habitat. While the first phases of this project are rooted in Aqaba, the project is conceived as a transferable system with the potential to be adapted and implemented across other coastal environments.
III. Assembly Moodboard¶
IV. References¶
- Coral skeletons crafted from 3D-printed calcium carbonate could restore damaged reefs
- Coral Nursery in the Florida Keys
- Staghorn Coral Tree Nursery by Coral Restoration Foundation takes a page from aquarium culture techniques
- Reality check: coral restoration won’t save the world’s reefs
- After you die, you can live on as an ocean reef teeming with marine life
- Turning subway trash into ocean treasure: how New York’s train cars became homes for marine life
- Miami's hearty urban coral could help ailing reef
- Urban Corals in the Port of Miami
- Coral Watch Program - Aqaba



