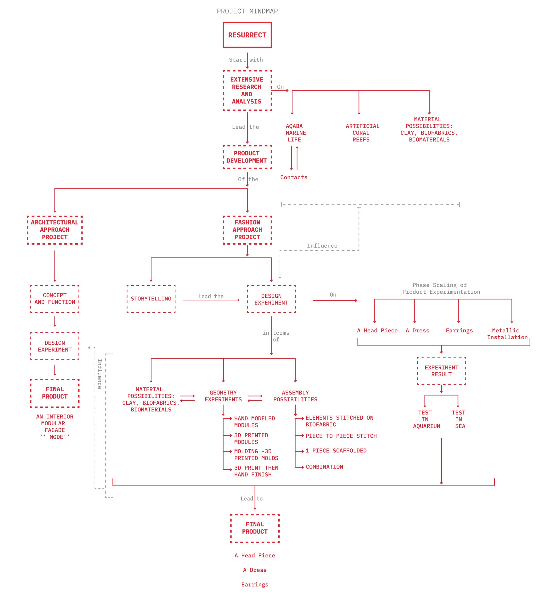
Deliverables¶
I. GANTT Chart¶
The project is organized through a phased timeline from concept to realization. The Gantt chart below outlines its key stages.
II. Bill of Materials¶
The bill of materials (BoM) for the project, comprising the dress, jewelry set, headpiece, and steel installation, is outlined below:
Materials¶
| Qty | Description | Price | Link | Notes |
|---|---|---|---|---|
| 20 - 30 Kg | Jordanian Mixture Clay (Sama Al-Saket) | 20-30 JOD | N/A | Supplied by Lab |
| 16 m | Beige Tulle Fabric | 16 JOD | N/A | Outsourced |
| 4 m | Lenin Fabric | 16 JOD | N/A | Outsourced |
| 50 x type | Assorted Jewlery Connectors | 30 JOD | N/A | Outsourced |
| 1 | Dremel | 60 JOD | N/A | Outsourced |
| N/A | Steel Wires and Mesh | 6 JOD | N/A | Outsourced |
| 504 hrs | 3D Printing on WASP 2040 | N/A | N/A | Supplied by Lab |
| N/A | Sewing Assistance from a professional | 50 JOD | N/A | Outsourced |
| 7-8 m of 0.5 inch Steel Pipes | Scrap Steel Pipes with saw cutting | 17 JOD | N/A | Outsourced |
| N/A | Welding Service | 15 JOD | N/A | Outsourced |
| N/A | Oven Fee for Baking the Clay Modules into Terracotta | 40 JOD | N/A | Outsourced |
| N/A | Videographer Service | 350 JOD | N/A | Outsourced |
| N/A | Modelling Service | 190 JOD | N/A | Outsourced |
| N/A | Shooting Place Fee | 150 JOD | N/A | Outsourced |
| N/A | Test-in-Aqaba logistics Fee | 350 JOD | N/A | Outsourced |
III. Presentations¶
First Presentation (Pitch)¶
Midterm Presentation¶
Final Presentation¶
IV. Fabrication files¶
-
File: Steel Installation ↩
-
File: Flat Morphology Study 1 ↩
-
File: Flat Morphology Study 2 ↩
-
File: First Presentation (Pitch) ↩
-
File: Midterm Presentation ↩
-
File: Final Presentation ↩

